MENGENAI JKM
- Sejarah
- Visi, Misi & Objektif
- Strategi
- Logo Rasional
- Kod Etika
- Ikrar
- Bahagian - Bahagian
- Pengurusan Tertinggi
- Bahagian Pengurusan (P)
- Jabatan Pembangunan Orang Kurang Upaya (JPOKU)
- Bahagian Perancangan dan Pembangunan (PP)
- Bahagian Kawalan Standard (KS)
- Bahagian Kebajikan Produktif (KP)
- Bahagian Kanak - Kanak (KK)
- Bahagian Perundangan dan Penguatkuasaan (PU)
- Bahagian Komuniti (K)
- Bahagian Dasar dan Hubungan Antarabangsa (DHA)
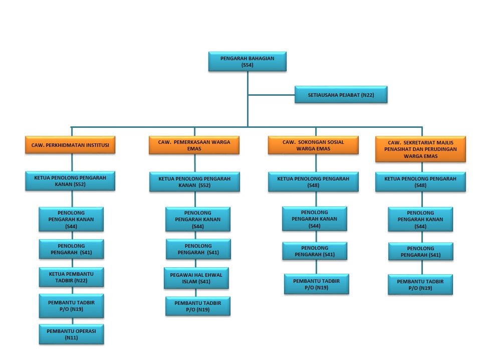
- Bahagian Warga Emas (WE)
- Bahagian Perintah Khidmat Masyarakat (PKM)
- Bahagian Psikologi dan Kaunseling (PK)
- Bahagian Pengurusan Maklumat (PM)
- Pejabat dan Institusi JKM
- Ketua Pegawai Maklumat (CIO)
- Piawaian Kompetensi Kebangsaan Praktis Kerja Sosial
- Carta Organisasi
- Majlis Bersama Jabatan
- Dasar / Pelan Tindakan
- Perundangan
CARTA ORGANISASI

Tarikh Kemaskini : 27/10/2017